Abstract
A.B. and L.Z. Contribute equally to this work.
Background: Immune thrombotic thrombocytopenic purpura (iTTP), caused by autoantibody against ADAMTS13, is characterized by the formation of microvascular thrombosis, resulting in thrombocytopenia, microangiopathic hemolytic anemia, and organ damage. The mechanism underlying autoantibody formation and pathogenesis of iTTP are not fully understood. Our lab previously reported a strong association between mutations in the Ankyrin Repeat Domain 36 (ANKRD36) family genes and iTTP. To further understand the role of ANKRD36 in iTTP, we established a partial deletion mutant of Ankrd36 in mice, which were bred with Adamts13-/- mice to generate double homozygous mice. The role of Ankrd36 in a murine model of TTP and the inflammatory or immunological responses to potential viral infection were assessed.
Methods: Mice with various genotypes including wild-type (WT), Adamts13-/- (A13-/-), Ankrd36-/-(AK36-/-), and Ankrd36-/-Adamts13-/- (AK36-/-A13-/-) were treated with 10 mg/kg polyinosinic-polycytidylic acid [Poly (I:C)] via intraperitoneal injection. Complete blood count in anti-coagulated whole blood was performed at baseline, 4, 24, and 72 h post-challenge. Major organ tissues were collected for histology, immunohistochemistry, and flow cytometric analyses from unchallenged animals or 72 h following Poly (I:C) injection.
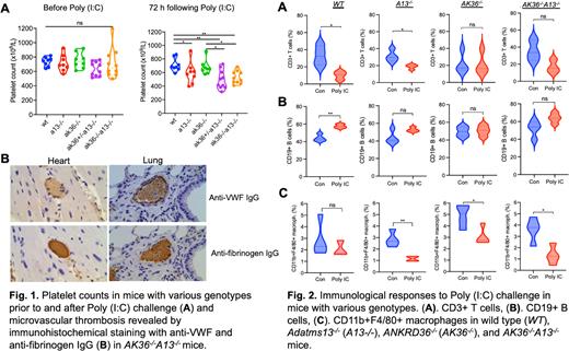
Results: All mice at baseline did not exhibit thrombocytopenia (Fig. 1A, left). Seventy-two hours following the challenge with Poly (I:C), platelet counts were significantly reduced in A13-/- with or without AK36-/- but not in AK36-/- alone mice compared with those in WT controls. Interestingly, the median platelet counts appeared to be the lowest in AK36+/-A13-/- among all groups (Fig. 1A, right). Histology and immunohistochemical analyses revealed occlusive thrombi in terminal arterioles as exemplified by the positive staining with anti-VWF or anti-fibrinogen IgG 72 hours following Poly (I:C) challenge (Fig. 1B). Moreover, our histological analysis demonstrated a consistent drop in the percentage of splenic white pulp following Poly (I:C) treatment in all genotypes with the most dramatic drop in the WT, followed by the AK36-/-A13-/-, then the A13-/-,and AK36-/-mice. Immunohistochemical staining of spleen tissue revealed a significant increase in both B and T cells in the red pulp, which led us to conduct the flow cytometrical experiments. Our flow results demonstrated that following Poly (I:C) treatment the percentage of CD3+ T cells, CD138+ plasma cells, and CD11b+F4/80+ macrophages decreased, while the percentage of B cells increased (Fig. 2). Specifically, within the T cell population, CD3+CD4+ helper T cells increase while CD3+CD8+ natural killer T cells decreased. In all cell types except for macrophages, the AK36-/- group shows no change from the wild type. Interestingly, our AK36-/-A13-/- mice showed similar or more profound changes compared to the WT mice in all cell types.
Conclusions: Our results demonstrate for the first time a synergistic role of partial deletion of ANKRD36 protein in pathogenesis of TTP resulting from severe deficiency of plasma ADAMTS13 activity and potential viral infection. Additionally, our results indicate that the ANKRD36 family proteins may play a regulatory role in the immune and inflammatory responses. Further investigation into the interaction between ANKRD36 family protein and ADAMTS13 may help understand the pathogenic mechanism of iTTP and other immune inflammatory disorders.
Disclosures
Zheng:Takeda: Consultancy, Honoraria; Sanofi: Consultancy, Honoraria; Alexion: Consultancy, Honoraria.
Author notes
Asterisk with author names denotes non-ASH members.
